bevictor伟德国际1946官网 - 源自英国
网站首页
公司概况
bevictor伟德介绍
领导致辞
组织机构
伟德国际1946源自英国
伟德国际1946bv官网
发展历程
党建工作
基本情况
党建动态
职工风采
新闻中心
公司新闻
行业新闻
科技进步
科研能力
成果专利
计控信息中心
检测中心
产品信息
信息公开
环境保护
综合信息
安全生产
招聘公告
商务招标
项目招标
采购招标
联系我们
首页
>>
信息公开
>
安全生产
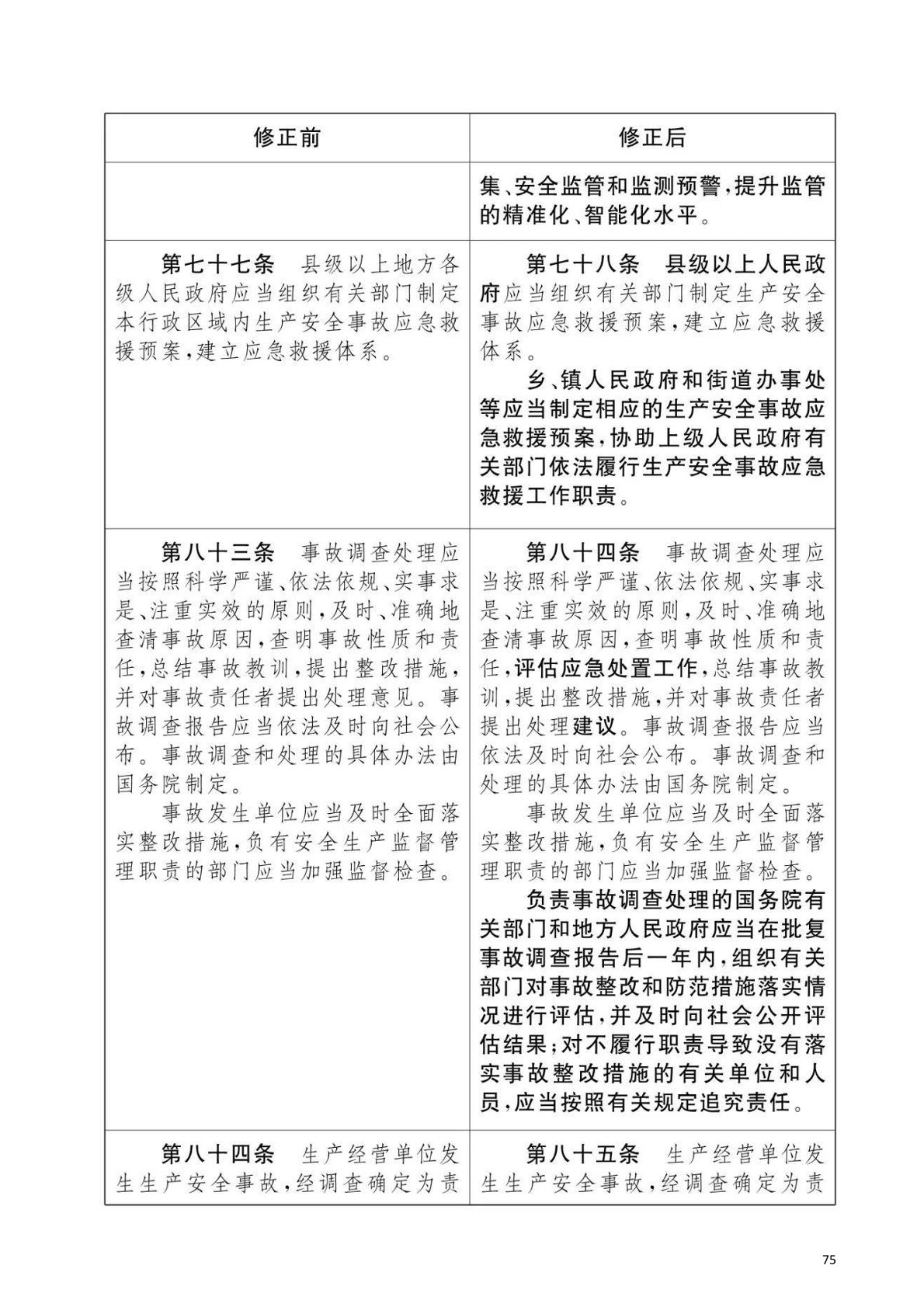
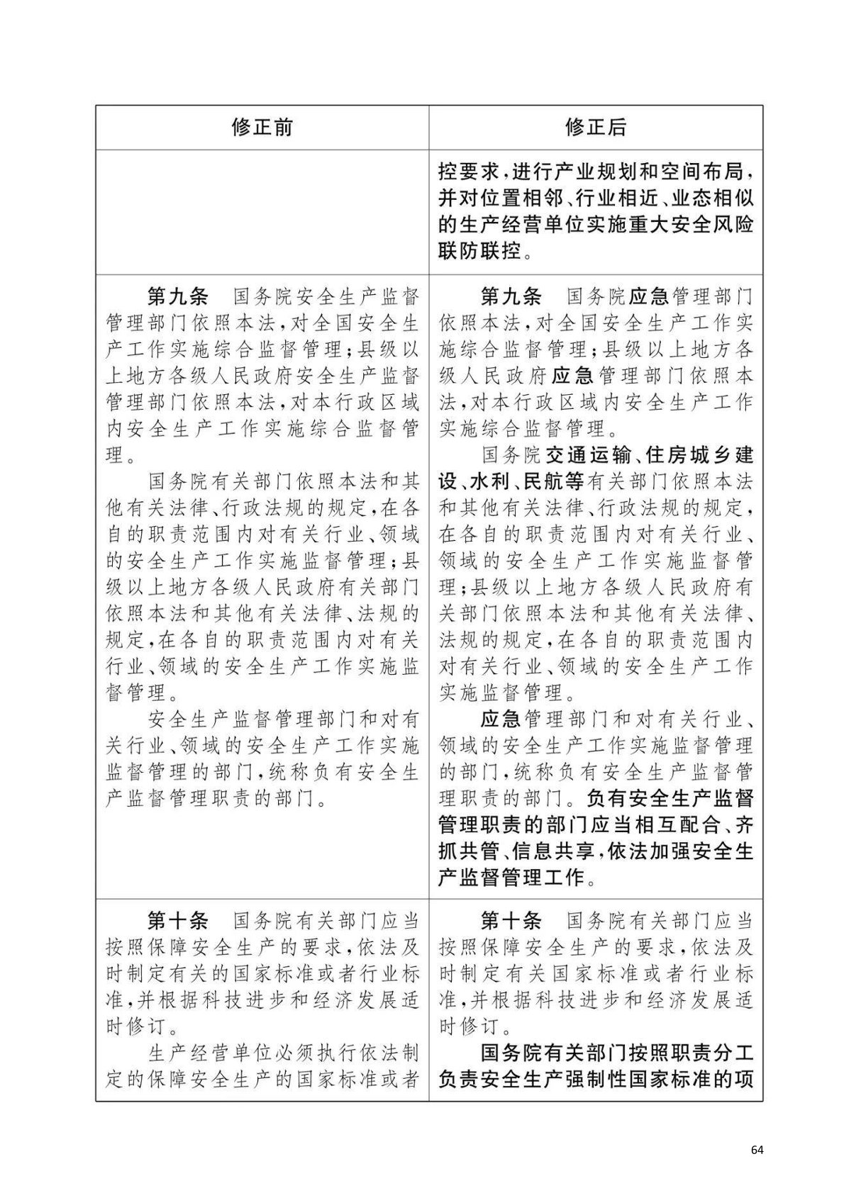
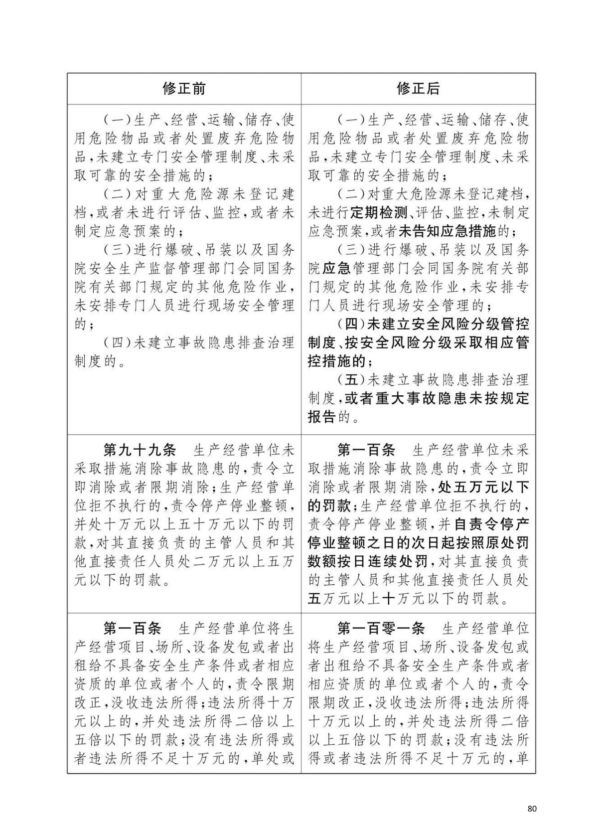
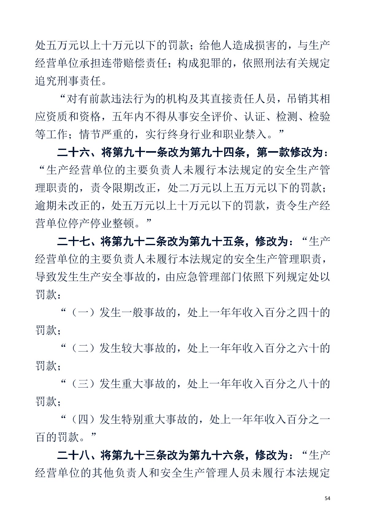
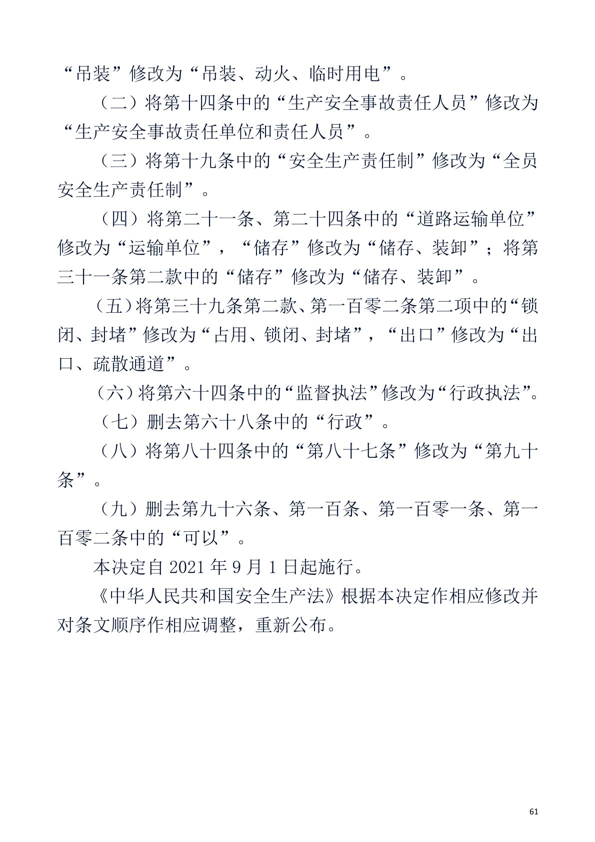
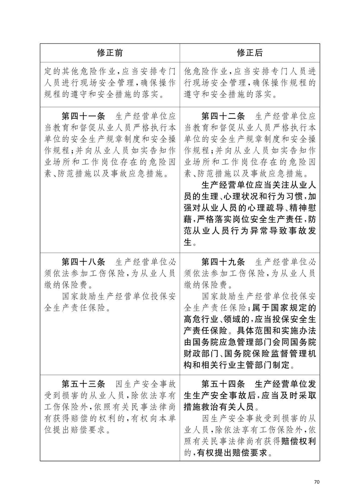
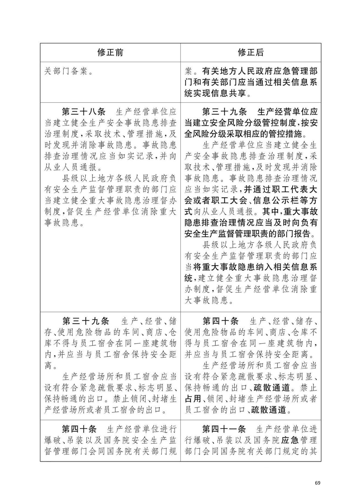
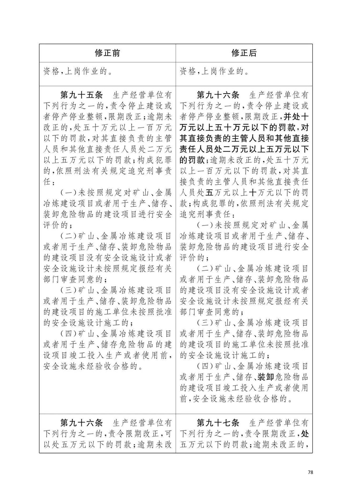
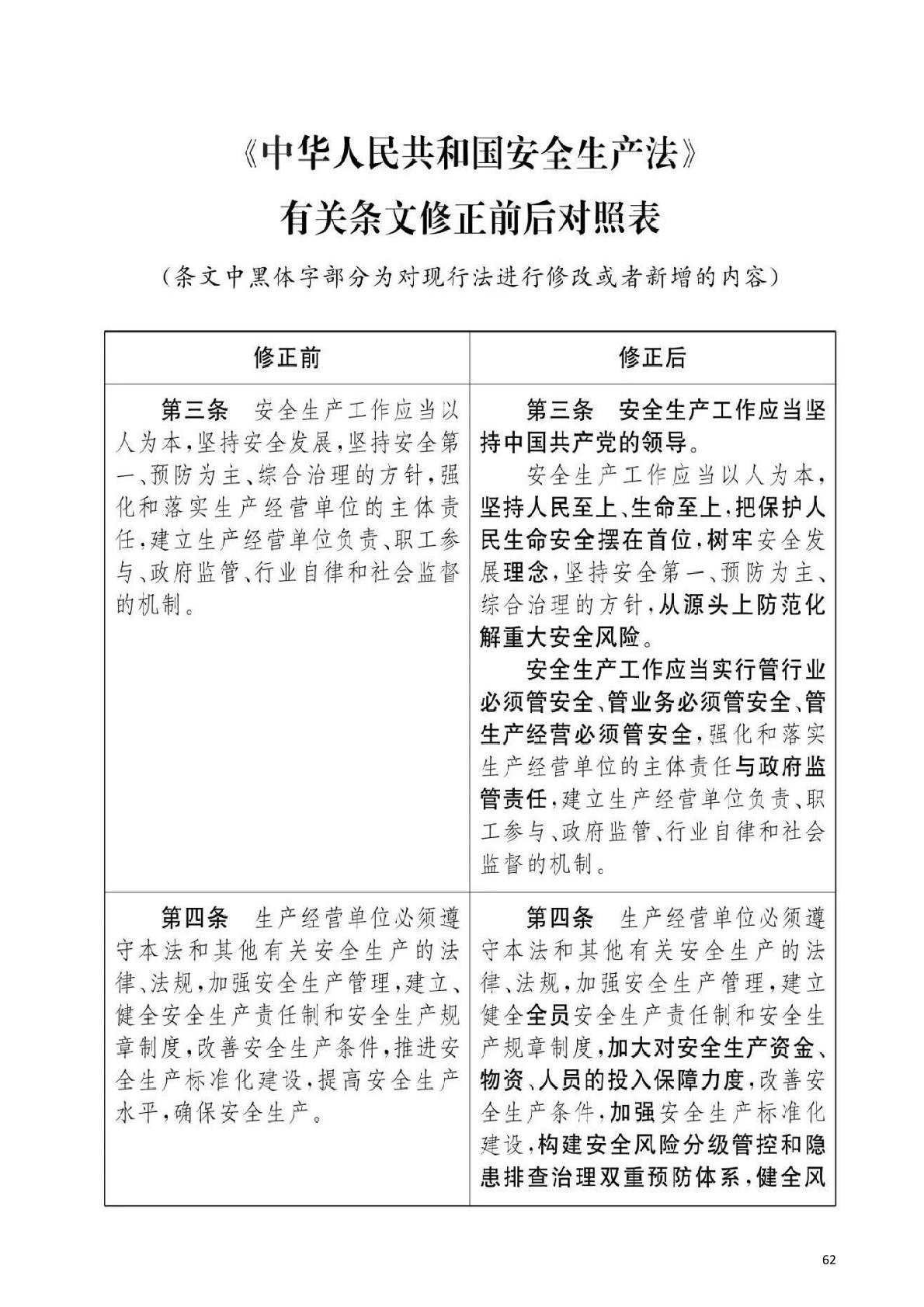
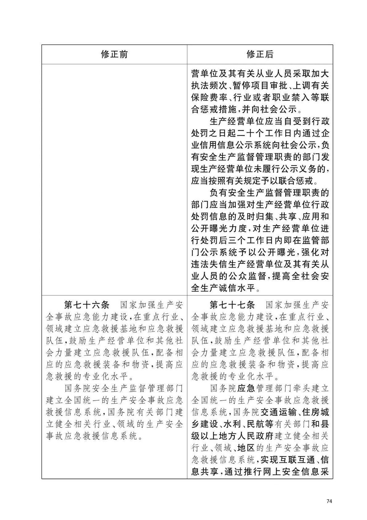
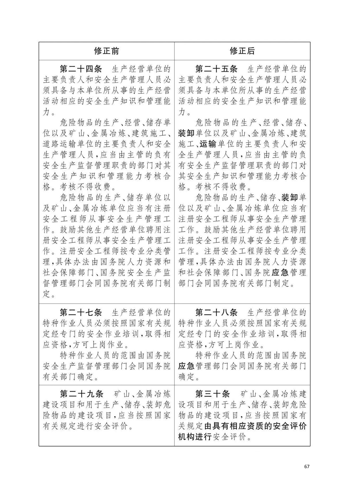
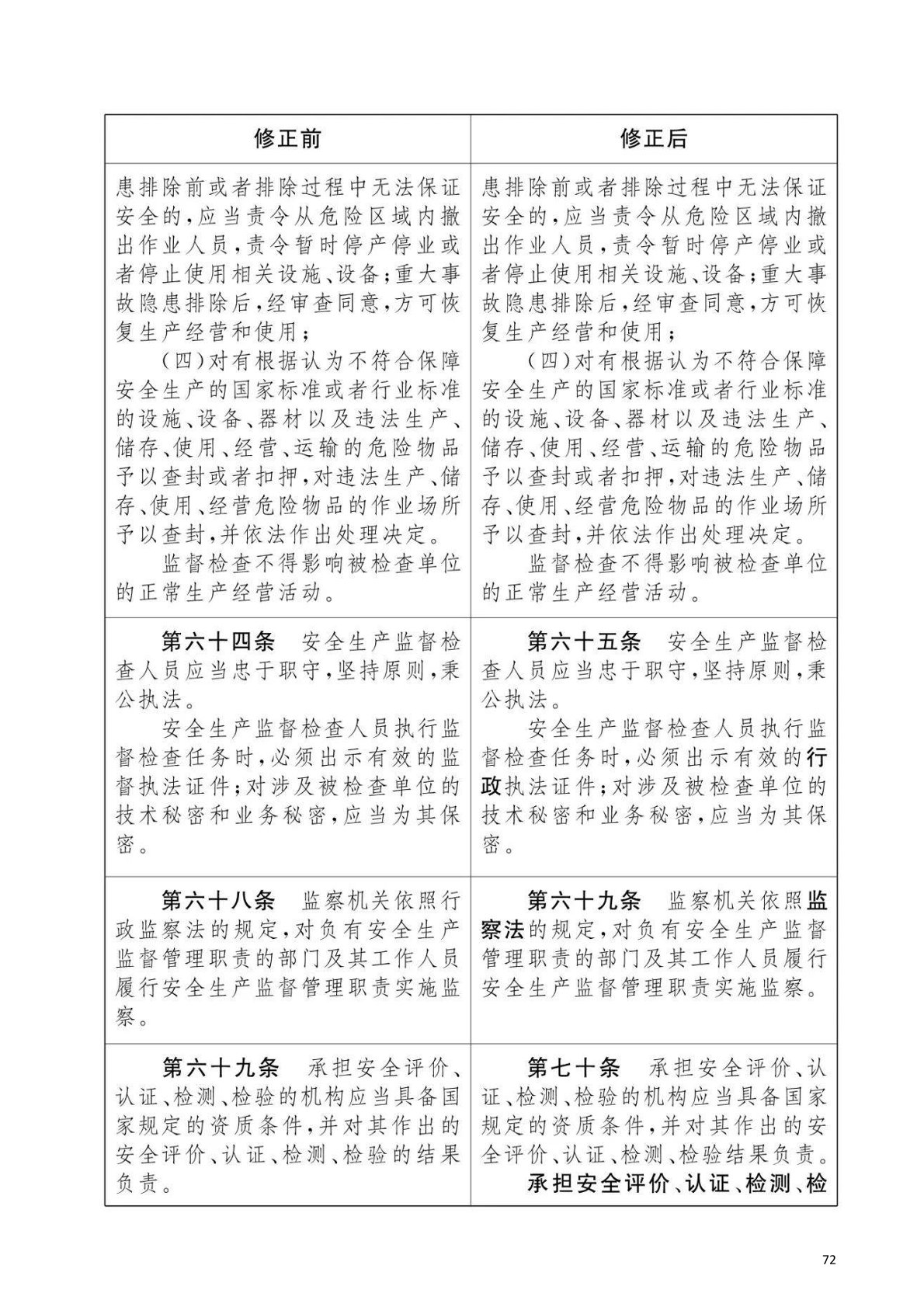
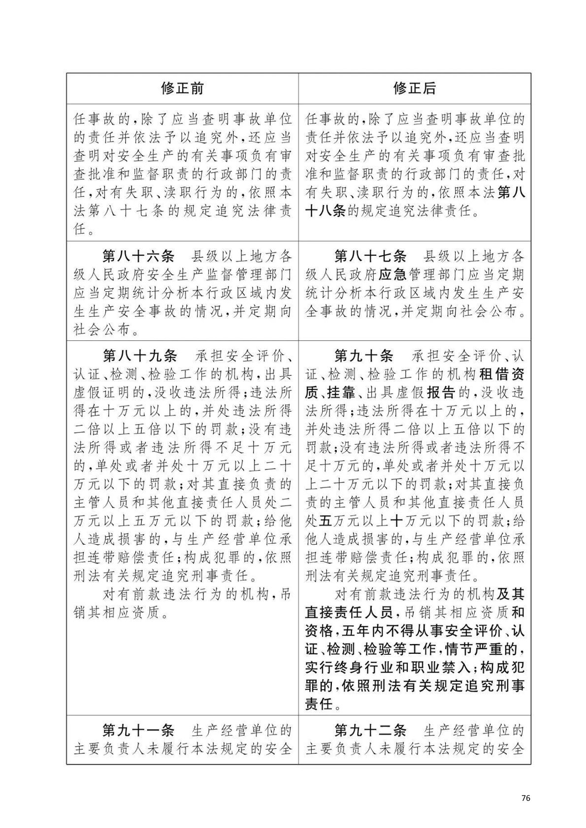
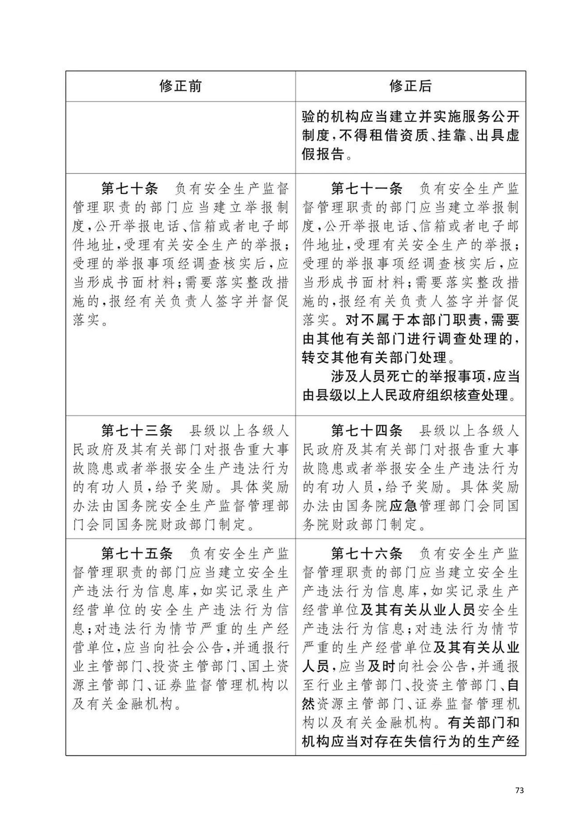
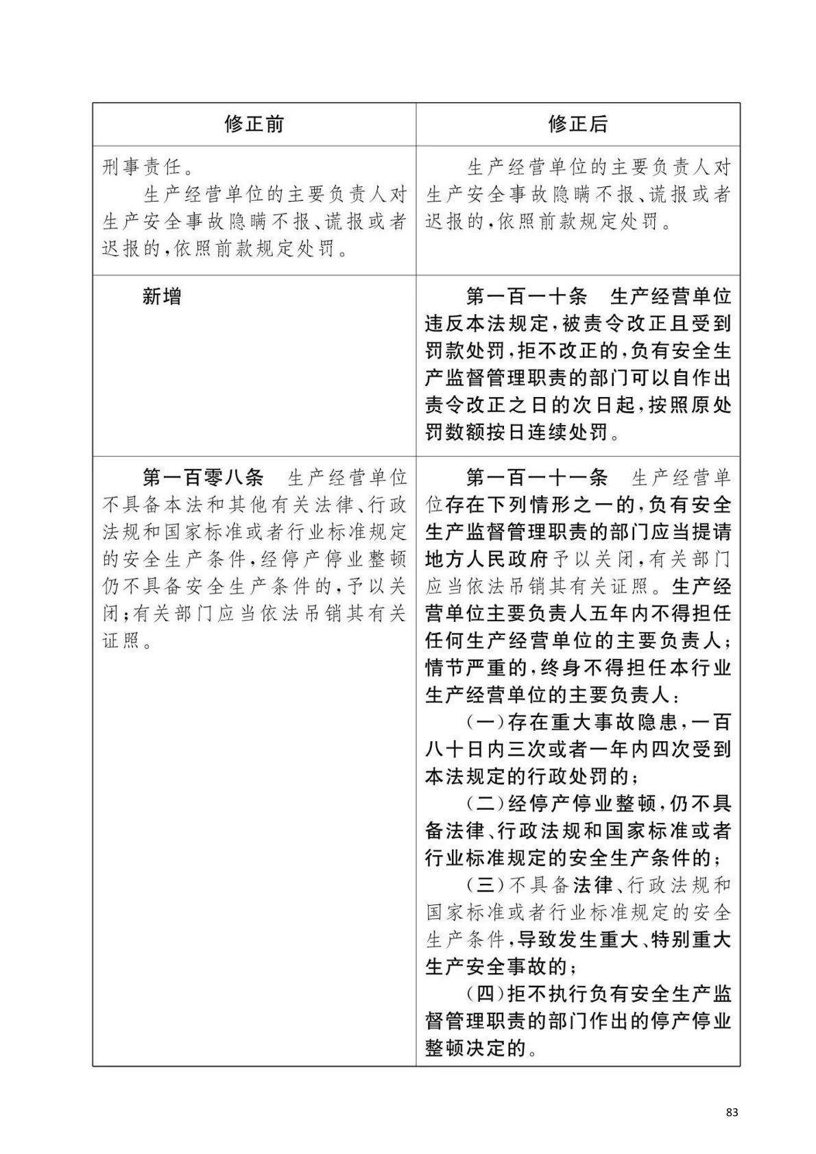
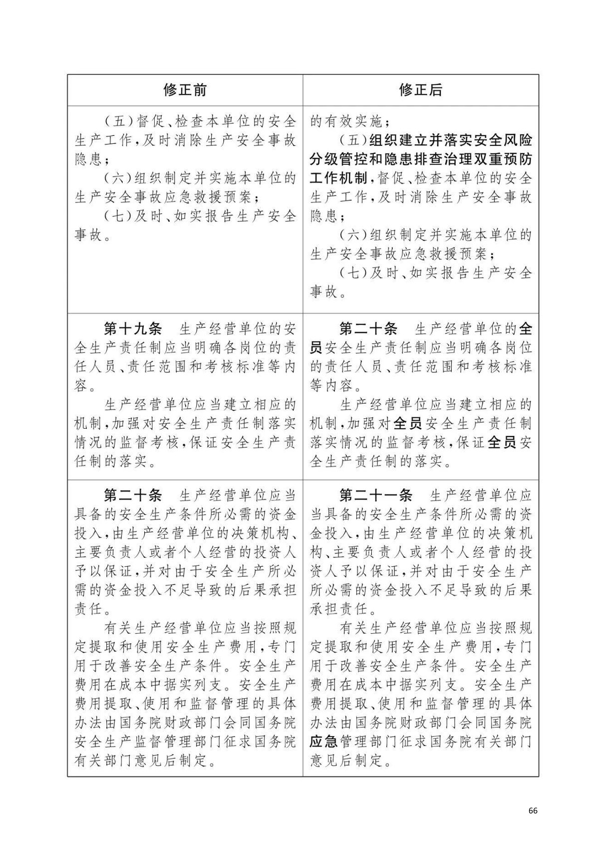
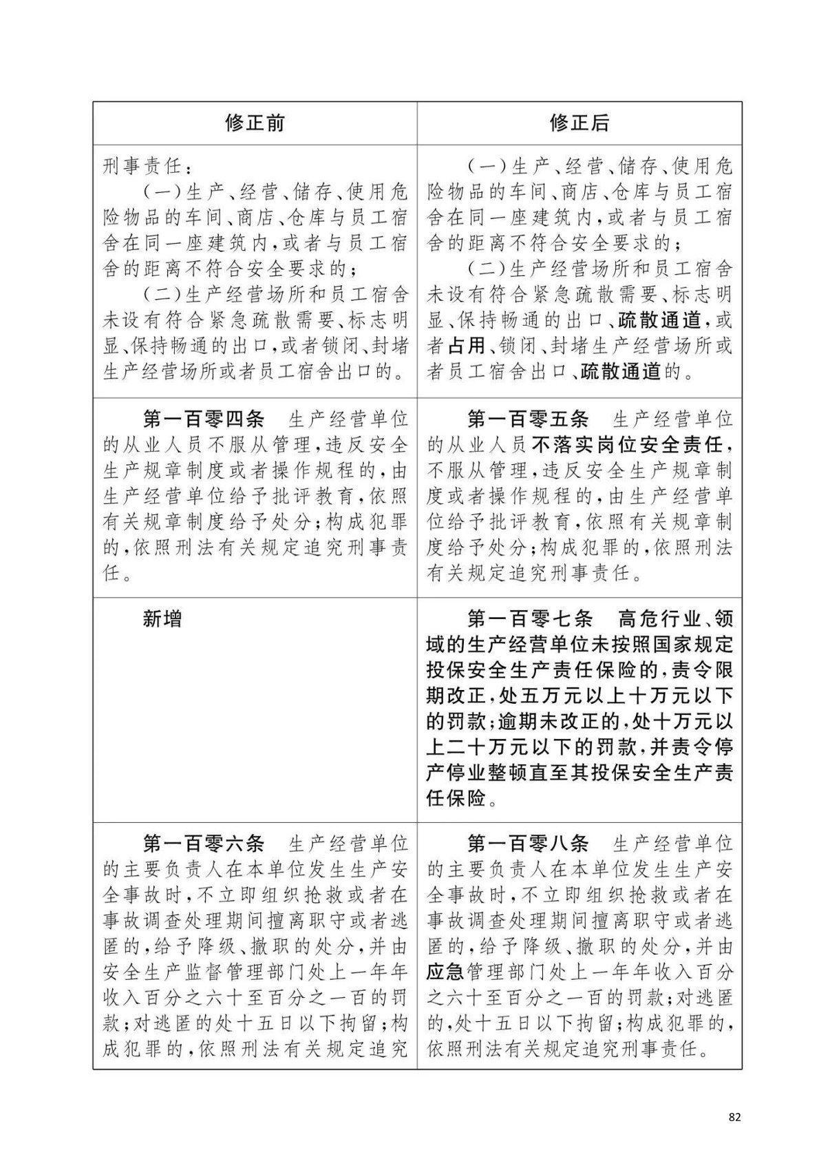
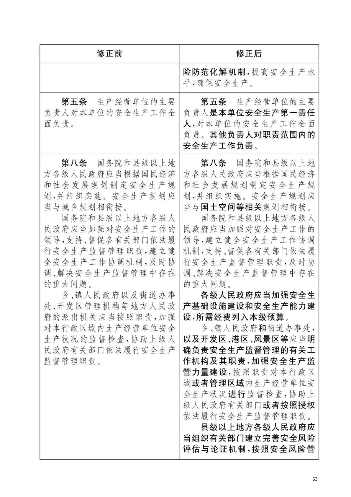
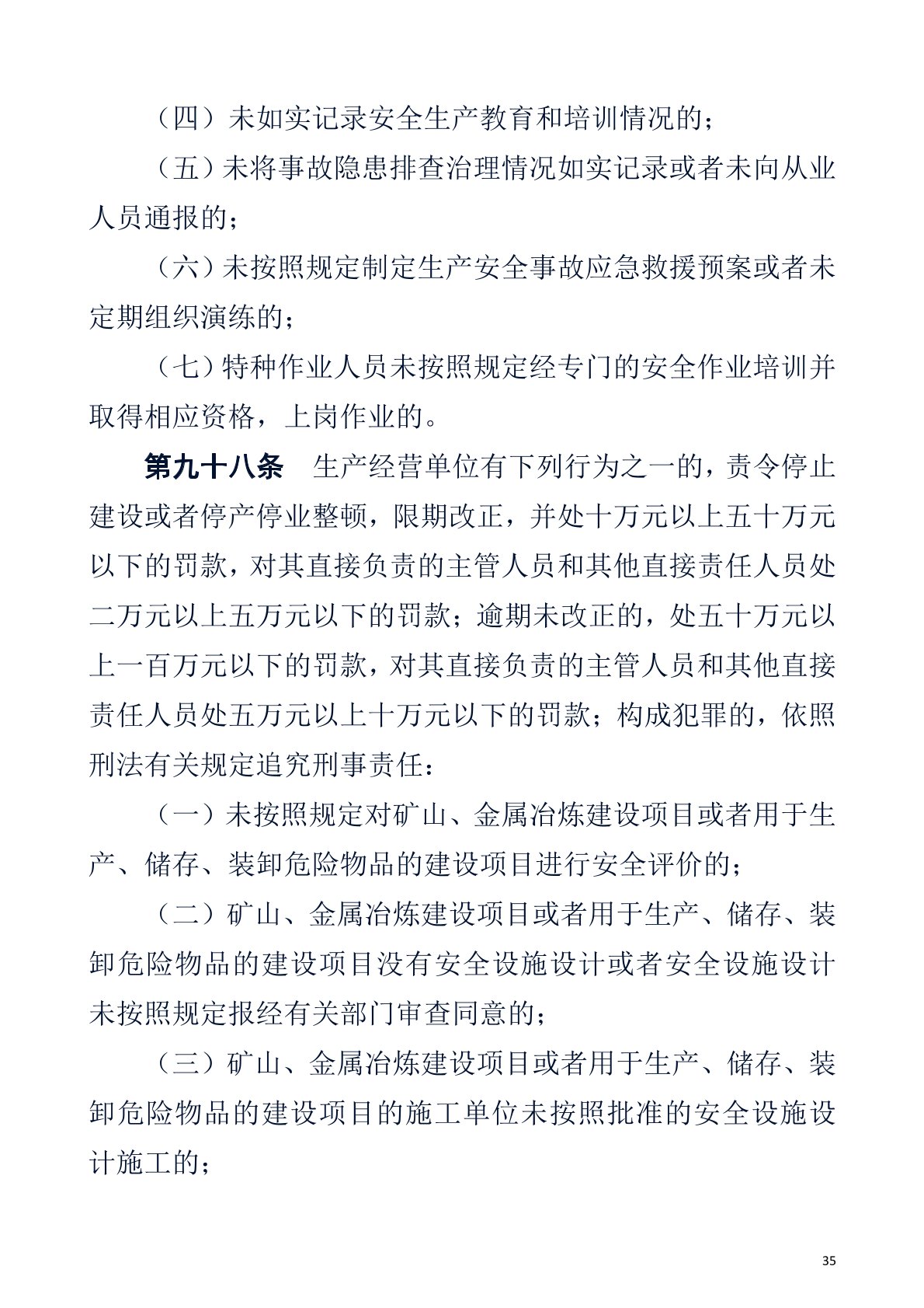
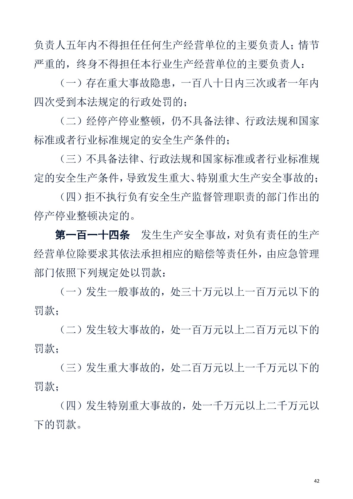
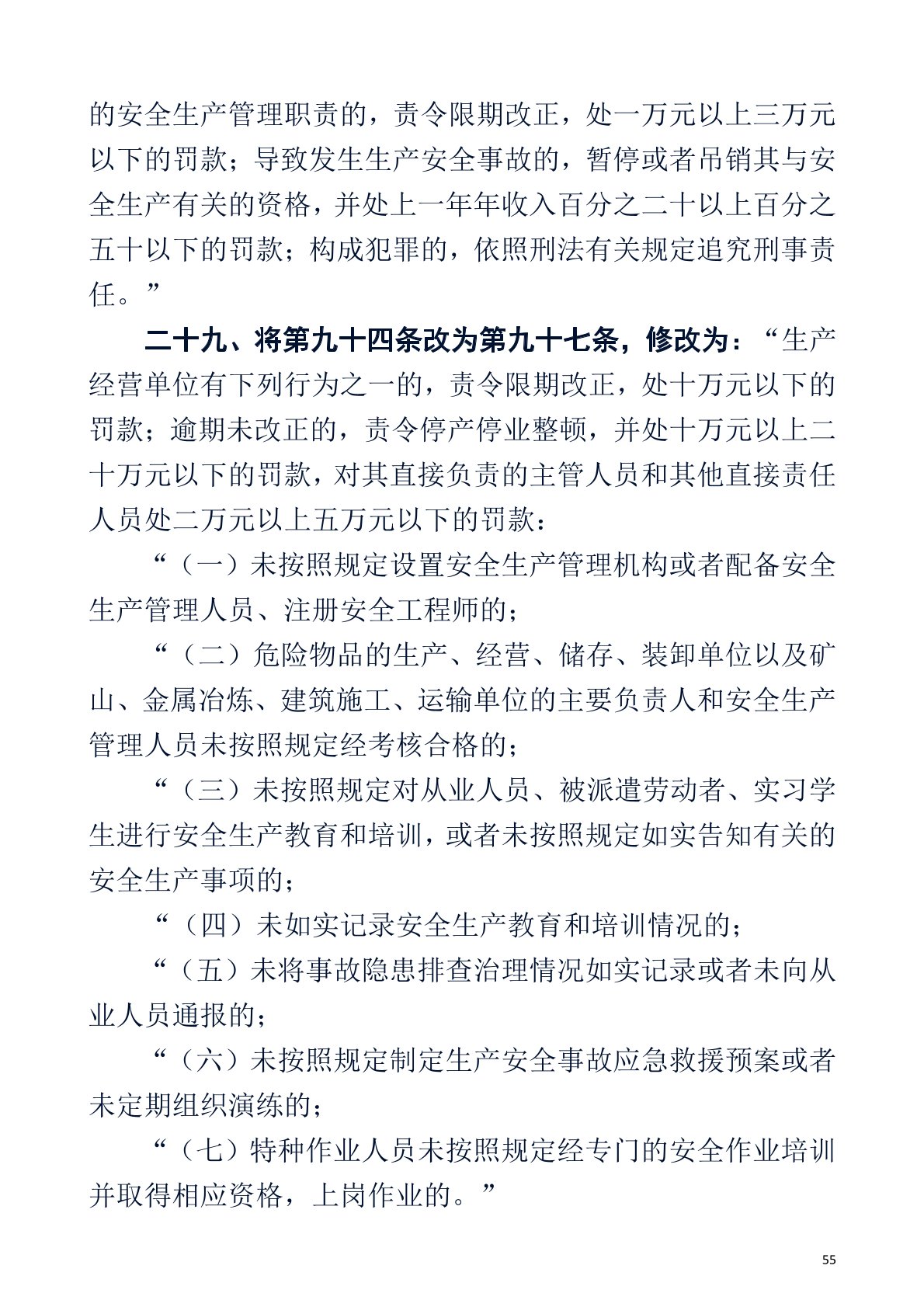
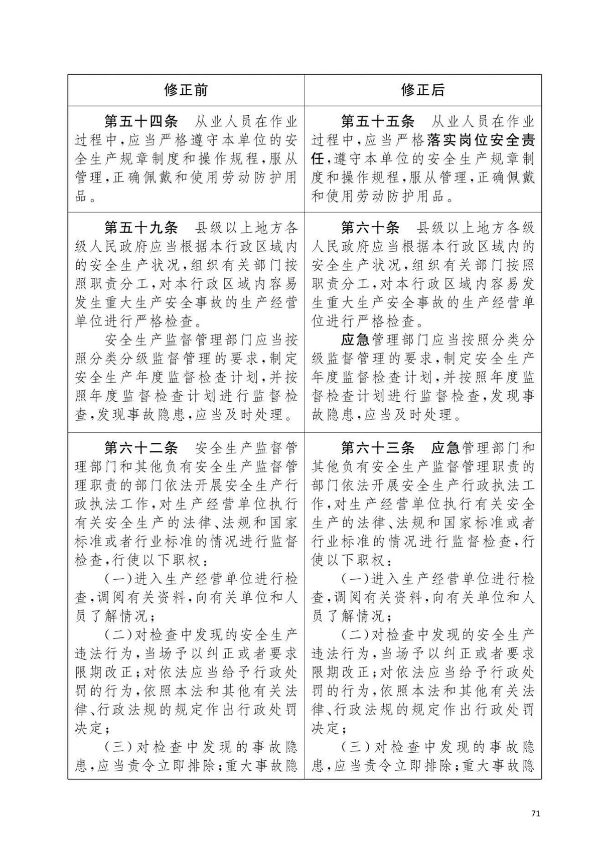
中华人民共和国安全生产法
时间:2024-09-04
来源:
作者:
查看: 次
上一篇
下一篇
返回列表